
(点击群号,一键入群)
上海科技大学公开招聘公告(2025年)
上海科技大学(中文简称:上科大,英文全称:ShanghaiTech University,英文缩写:ShanghaiTech)是由上海市人民政府与中国科学院共同举办、共同建设,由上海市人民政府负责日常管理的全日制普通高等学校。自建立以来,学校努力建设和发展成为一所小规模、高水平、国际化的研究型、创新型大学。2022年2月14日入选第二轮“双一流”建设高校。
上科大位于上海市浦东新区张江高科技园区,是建设中的张江综合性国家科学中心的重要组成部分,与张江实验室、上海同步辐射光源、国家蛋白质科学研究(上海)设施等国家级科研机构和大科学设施融为一体。
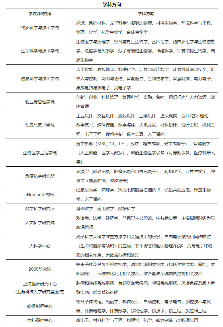
学校学科和专业设置立足办学定位,主动服务国家战略和经济社会发展需求。下设学院、书院、研究院所、科研中心19个。现有博士学位授权一级学科6个,博士专业学位授权类别3个;硕士学位授权一级学科9个,硕士专业学位授权类别5个。本科招生专业12个,涵盖物理、化学、材料、生物、信息、管理、创意与艺术、数学、历史等。
学校服务国家创新驱动发展战略,瞄准基础研究前沿领域,推动学科交叉和科教融合,在光子科学、人工智能、生物医药、能源科学等重大创新领域积极布局,取得了多项重大原创性成果,科技成果转化成效显著,近年来专利许可合同金额位居全国高校前列。
学校始终坚持创新报国的责任,积极投身、深度融入上海科创中心和张江综合性国家科学中心建设,承担多项国家大科学装置项目,打造国之重器。“上海软X射线自由电子激光装置”面向全球用户开放。国家目前投资金额最大的大科学装置项目“上海硬X射线自由电子激光装置”建设进展顺利。同时,学校承担建设和管理上海临床研究中心。上海临床研究中心由上海市人民政府批准设立,是上海市卫生健康委下属机构,中心将按照三级综合医院进行规划建设。
我校面向全球招聘,师资建设规划按照1:10–1:12的师生比建设教授队伍。其中,常任教授主要来源于国际著名大学的知名学者和优秀青年学者,实行常任教授制(Tenure System)。
学校坚持“重品行、重育人、重学问、重能力、重公认”的选人用人标准,注重教师的长远发展,为教师提供包括科研启动经费、海外培训、教授公寓等一系列优越的启动条件,在全球范围内选聘行业领域内顶尖专家及拥有丰富从业经验和管理能力的高端人才担任学校院所负责人和教授。在这样的氛围引导下,师资队伍呈现年轻化、国际化的特点。作为一所充满创新与活力的学校,诚邀各类人才加盟!更多岗位也可登录上海科技大学人才招聘网站(http://jobs.shanghaitech.edu.cn/)查看。
一、 招聘岗位及要求
1、常任教授:包括助理教授、副教授和正教授,招聘岗位数为30人。
应聘条件:具有博士学位,有海外独立科研工作经验者优先考虑;具有担任独立课题组负责人的能力、良好的学术研究能力和潜力,可开设本科及研究生课程。
2、教学教授:包括教学助理教授、教学副教授和教学正教授, 招聘岗位数为5人。
应聘条件:具有博士学位,可开设本科及研究生课程,有教学工作经验者优先考虑。
3、医学学科带头人:包括主任医师、副主任医师,招聘岗位数为10人。详见上海临床研究中心官方网站https://clinic.shanghaitech.edu.cn/lcyj/recruit/recruit。
应聘条件:具有博士学位和相应岗位的执业资格证书,具有丰富的临床经验,具有从事创新性医学研究的能力和潜力,具有国际高水平医疗研究机构学习、研究或临床工作经验者优先。
4、科研岗位:包括承担国家任务的重点科研单位的副研究员和研究员,招聘岗位数为5人。
应聘条件:具有博士学位,可担任独立课题组负责人或在课题组负责人的领导下开展高水平研究工作;发表过相关论文,具有良好的学术研究能力和潜力;博士后年龄不超过35周岁。

二、招聘办法
1、报名
请应聘者通过上海科技大学人才招聘网(http://jobs.shanghaitech.edu.cn/)查看具体岗位的应聘方式,并提交应聘申请。报名时间:即日起至2025年12月31日,招满即止。
报名信息务必准确完整,并按要求上传全部附件,信息不完整、附件不全或不清晰者,我校可不予审核。
2、资格审查
用人单位(学院、研究所等)将按照上海市事业单位招聘有关规定以及岗位要求对应聘人员进行资格审查。
应聘人员应如实提供个人信息,并确认本人符合相关岗位的报考条件。对于提供虚假报考申请材料,伪造、变造有关证件、材料、信息,骗取考试资格的,将取消本次报考资格。
3、考核
由用人单位、学校两级共同评审,符合招聘条件的应聘人员。
用人单位组织面试、试讲等考察应聘者学术水平和教学能力的考察环节,并对拟录用人员的思想政治表现、道德品质、遵纪守法、诚信记录等情况进行审查。
学校人力资源处对应聘人员的资格条件进行复核,并提交校级会议审议。
4、考察与体检
综合考核结果,确定拟录用人员,对其组织录用考察与体检。体检人员收到通知后,到本市二级甲等以上医疗机构或学校指定三甲医院进行,体检标准一般参照《公务员录用体检通用标准(试行)》。
5、拟聘人员的确定和公示
根据面试、体检、考察结果,对拟录用人员在上海市人力资源和社会保障局官网上进行公示,公示时间不少于7天。公示无异议,报上级主管部门审核备案。公示如有异议、影响聘用的,根据查实结果确定是否录用。
三、相关待遇和其他事项
上述人员一经录用,其工资、奖金、福利和社会保险等按照有关规定执行。
四、联系方式
联系人:吴老师
E-mail:hr@shanghaitech.edu.cn
上海科技大学人才招聘官网:https://jobs.shanghaitech.edu.cn/
想了解更多信息,请登录学校网站www.shanghaitech.edu.cn,您也可直接联系官网各学院、研究所、部门咨询相关招聘事宜。
上海科技大学
2025年07月03日
文章来源:
https://rsj.sh.gov.cn/tzpgg_17408/20250704/t0035_1433752.html